新专业来啦!西南大学开设“公务员专业”
2023-03-21 4188
近日,西南大学历史文化学院发布“公务能力与公务员文化素养”微专业招生简章,简章明确招生对象、课程计划、学制等内容,跟小编一起来看。
西南大学“公务能力与公务员文化素养”微专业招生简章
一、专业简介
西南大学“公务能力与公务员文化素养”微专业,系对标公务员和行政事业公务人员公开遴选所需核心知识而建设的应用型专业。该专业整合了历史学、民族学、文学、心理学、社会学、行政管理学等学科、专业的资源,以当代公务人员对理论知识、公务技能、历史文化知识、国际视野、心理健康等核心素养的现实需求为方向,以公务能力与公务员文化素养的提升教育为内容,以促进学生多样化、综合性发展为中心,着力培养人格健全、基础扎实、能力突出、勇于创新的高素质公务人才。该专业采取理论学习与应用实作相结合的模式教学,聘请具有丰富公务经验的老师执教实作,通过公文写作、公务礼仪、行政能力测试与申论训练等课程系统培养学生就业核心竞争力和未来职业生涯的决胜力。
二、培养目标
1. 具备“国之大者”的家国情怀和“人民为中心”的服务意识。热爱中华传统文化,践行社会主义核心价值观;具有马克思主义理论基本素养和现代公共意识、公共精神与公共责任。
2. 形成以历史学、民族学和行政管理学等跨学科为主体的综合知识体系,深刻认识并形成当代公务人员在文化传承、社会发展、审美创造、价值引领、人际交往方面的综合素养基础。
3. 具备创新意识和创新能力,掌握当代公务处理的技能,具备当代公务员的专业素养基础。
4. 具备自主学习、终身学习的意识和能力,持续提升公共服务能力、调查研究能力、沟通协作能力、突发事件应对与处置能力和心理调适能力,能在职业生涯中实现公务行政能力和水平的持续提升。
三、招生对象与招生计划
招生对象:西南大学大二及以上年级全日制在校本科学生。
招生计划:最低开班人数100人,具体招生人数将根据实际情况进行调整。
四、学期与学制
学制:1年
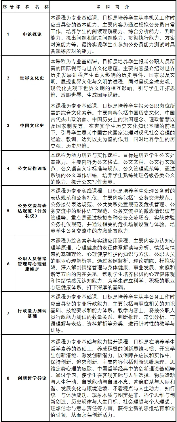
学期:两学期。第一学期开展文化基础课程教学,包括申论概论、世界文化史、中国文化史、创新哲学导论等课程;第二学期开展素质拓展与能力培养课程教学,包括行政能力测试基础、公文写作、公务交流与表达规范(公务礼仪)、公职人员情绪管理与心理健康维护等课程。
学分:24学分
五、学习证明
学生修满24学分即完成本微专业学习,由学校统一发放微专业学习证明。未能完成微专业修读的本校学生,已修读的微专业课程学分可替代通识选修课学分。
微专业不在中国高等教育学生信息网(学信网)备注信息,不授予学位。
六、收费标准
微专业按学分收取学费,收费标准按重庆市物价局核定标准执行,80元/学分。
学生按学年缴纳微专业学费。学生因各项原因终止或自愿放弃微专业修读,可按未修课程学分所占比例退还学费。
七、课程计划
八、课程简介
九、教学安排
“公务能力与公务员文化素养”专业单独编班,实行线上线下混合制教学模式,主要安排在暑假集中授课,部分实作可根据需要,安排在寒假、周末。
十、报名方式及选拔要求
“公务能力与公务员文化素养”微专业由学生自愿报名选学,历史文化学院择优录取。
符合报名条件的学生在规定时间内登录教务系统报名。
十一、说明
微专业管理参照《西南大学微专业管理办法》进行。
联系电话:谢老师 023-68253458。













